У хімії розчини умовно поділяють на концентровані й розведені. Розчин, у якому міститься багато розчиненої речовини і, відповідно, мало розчинника, називають концентрованим (мал. 7.1). Наприклад, розсіл — це концентрований розчин кухонної солі, а цукровий сироп — концентрований розчин цукру. У розведеному розчині міститься мало розчиненої речовини. Підсолений суп і несолодкий чай із цукром є прикладами розведених розчинів.
Добре відомий вам оцет є водним розчином оцтової кислоти. Його випускають різної концентрації (від 4 до 12 %), обов’язково зазначаючи її на етикетці (мал. 7.2).
Чіткої межі між концентрованими й розведеними розчинами не існує, як не існує межі між поняттями «мало» і «багато». Іноді вважають, що в концентрованому розчині маси розчиненої речовини і розчинника мають відрізнятися не більше, ніж у 10 разів. Тобто концентрованим має бути розчин із масовою часткою розчиненої речовини більшою за 10 %.
Насичені й ненасичені розчини
Розчин, у якому речовина ще може розчинятися за певної температури, називають ненасиченим (мал. 7.3, а, с. 40). Ненасиченим, наприклад, буде розчин, отриманий додаванням 5 г кухонної солі (приблизно одна чайна ложка) на 100 г води.
Розчин, у якому за певної температури речовина більше не розчиняється, називають насиченим (мал. 7.3, б, с. 40). У насиченому розчині вміст розчиненої речовини є максимальним за певних умов. Наприклад, розчинність кухонної солі за кімнатної температури становить 36 г на 100 г води, отже, для приготування насиченого розчину потрібно розчинити 36 г солі у 100 г води. Більшу кількість солі за цих умов розчинити вже неможливо.

Маса розчину при цьому буде дорівнювати 136 г.
Під час повільного охолодження насичених розчинів багатьох солей або під час поступового випарювання води надлишкова сіль виділяється з розчину у вигляді кристалів або утворюється пересичений розчин (мал. 7.3, в).

Мал. 7.3. Розчини різної концентрації: а — ненасичений розчин (додані кристалики речовини із часом розчиняються); б — насичений розчин (у разі додавання речовина вже не розчиняється); в — пересичений розчин (розчинена речовина виділяється з розчину, додані кристалики збільшуються)
За певних умов можна добути пересичений розчин, тобто розчин, у якому розчинено речовини більше, ніж може бути розчинено за даної температури. Такі розчини є дуже нестабільними й за незначного впливу «намагаються» надлишок речовини виділити в осад. Наприклад, пересичений розчин натрій ацетату навіть у разі дотику до нього виділяє надлишок солі й перетворюється на суміш води із сіллю.

Масова частка розчиненої речовини
Однією з характеристик розчинів є масова частка розчиненої речовини, яку ви вивчали ще в 7 класі.
Масова частка розчиненої речовини в розчині показує, яка частина маси розчину припадає на розчинену речовину.
Згадаємо, що масову частку обчислюють за формулою:

При цьому маса розчину дорівнює сумі мас усіх компонентів розчину:

Знаючи масу розчину й масову частку розчиненої речовини, можна обчислити масу розчиненої речовини:

Для повторення того, як обчислювати масову частку розчиненої речовини, розгляньмо типові задачі.
Задача 1. Обчисліть масу розчину кислоти з масовою часткою 30 %, що містить 90 г кислоти.

Знаючи склад насичених розчинів, можна також обчислити масову частку речовин у них або визначити маси речовин для їх приготування.
Задача 2. За певної температури у воді масою 100 г розчиняється ферум(ІІ) сульфат масою максимум 26,3 г. Обчисліть масову частку ферум(ІІ) сульфату в такому насиченому розчині.

Задача 3. За кривою розчинності (мал. 6.3) визначте максимальну розчинність калій нітрату за 20 °С та обчисліть масову частку солі в такому насиченому розчині.

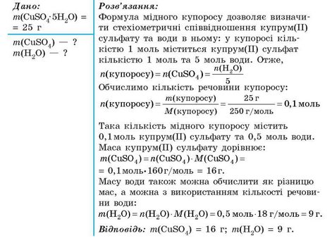
Задача 4. Обчисліть маси купрум(П) сульфату й води, що містяться в мідному купоросі масою 25 г.

Лінгвістична задача
Латиною centrum означає «центр, осередок», а з префіксом con- це слово означає «скупчення, зосередження» (сил або засобів). Поясніть значення термінів «концентричні (наприклад, окружності)», «концентровані (наприклад, розчини)» та «концентрація (розчинів)».
• Рекордсменом за розчинністю у воді є стибій(Ш) хлорид. Алхіміки називали цю речовину сурм'яна олія. За звичайних умов в 1 л води можна розчинити майже 10 кг цієї речовини. Ще одним вражаючим прикладом розчинності твердих речовин є цезій флуорид: за 0 °С в 1 л води розчиняється понад 5 кг цієї речовини.
• У північних морях, де температура води нижча, ніж у теплих, живе набагато більше риби, оскільки розчинність кисню в холодній воді більша.
Ключова ідея
Розчин, у якому речовина вже не може розчинятися за певної температури,
називають насиченим, а якщо речовина ще може розчинятися, то розчин є
ненасиченим. Розчини із суттєвою кількістю розчиненої речовини називають
концентрованими, а з малою — розведеними.
Завдання для засвоєння матеріалу
77. Дайте визначення поняттям: «розчинність», «насичений розчин», «не-насичений розчин», «розведений розчин», «концентрований розчин».
78. Чи можна приготувати розчин, що є одночасно і насиченим, і розведеним? і концентрованим, і ненасиченим? Наведіть приклади.
79. За даними, наведеними в попередньому параграфі, визначте, чи можна приготувати насичений за 20 °С розчин, використовуючи 10 г води та по 1 г солей: а) кухонної солі; б) калійної селітри; в) крейди.
80. У 100 г води за 20 °С розчинили кухонну сіль масою 32 г. Чи буде такий розчин: а) насиченим; б) концентрованим?
81. Який об'єм води необхідний для приготування насиченого розчину калій хлориду, що містить 54 г солі, якщо розчинність калій хлориду за даної температури дорівнює 33 г на 100 г води? Обчисліть масу цього розчину.
82. За температури 60 °С у 100 г води максимально розчиняється 110 г калій нітрату. Визначте масову частку солі в насиченому за цієї температури розчині.
83. Який об'єм води необхідний для приготування насиченого розчину магній сульфату, що містить 10 г солі, якщо розчинність солі за даної температури дорівнює 33,7 г на 100 г води?
84. В 1 л води за 0 °С і атмосферного тиску розчиняється близько 500 л гідроген хлориду (н. у.). Обчисліть масову частку гідроген хлориду в насиченому розчині. Як потрібно змінити умови, щоб одержати більш концентрований розчин?
85. Визначте максимально можливу масу калій хлориду, що можна розчинити у воді масою 100 г за 25 °С, якщо для приготування насиченого розчину за цієї температури на 25 г води потрібна сіль масою 8,75 г.
86. Обчисліть масу осаду, який утвориться в разі зливання розчину, що містить ферум(ІІІ) хлорид у достатній кількості, та 200 г розчину з масовою часткою натрій гідроксиду 0,24.
87. До розчину калій карбонату масою 200 г із масовою часткою солі 6,9 % додавали хлоридну кислоту до припинення виділення газу. Обчисліть об'єм газу, що виділився (н. у.).
88. Хлоридну кислоту масою 150 г із масовою часткою кислоти 3,65 % нейтралізували барій гідроксидом. Обчисліть масу утвореної солі.
89*. Під час застосування цинку як мікродобрива його додають у кількості близько 4 кг цинк сульфату гептагідрату ZnSO4 ■ 7H2O на гектар. Обчисліть масу безводної солі в цьому зразку кристалогідрату.
90*. Обчисліть масову частку солі в розчині, отриманому додаванням води масою 500 г до: а) мідного купоросу масою 62,5 г; б) глауберової солі масою 80,5 г; в) залізного купоросу масою 278 г; г) манган(ІІ) сульфат гептагідрату MnSO4 ■ 7H2O масою 138,5 г; д) ферум(ІІІ) хлориду нонагі-драту FeCl3 ■ 9H2O масою 64,9 г.
91*. Для обробки рослин використовують розчин ферум(ІІ) сульфату з масовою часткою 2 %. Обчисліть маси ферум(ІІ) сульфату гептагідрату і води, що необхідні для приготування такого розчину масою 1 кг. Якою масою безводного ферум(ІІ) сульфату можна замінити обчислену вами масу кристалогідрату?